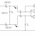
だいぶ前に成りますがMJ誌2013年3月号の「AC電源ノイズ対策品の製作」柴崎 功さんの記事を参考にして、AC電源ノイズクリーナー(シャント型ACノイズフィルター)を作製しました。
測定データ等からノイズの低減効果を感じられませんでした。
測定方法にも問題があったのかと思いつつ新たに「EMI電源フィルター基板」を購入してみました。 AEで¥495
このフィルター基板はEMIフィルターが2段になっていてノイズ減衰効果がありそうです。
前回の測定では広帯域のスペアナ等を使いましたが、測定時の外来ノイズが多くて測定が大変でしたので今回は「EMIメーター」を使いました。
EMIメーターもAE¥11,568で購入しました。
<仕様>
入力電圧: AC 85Vac ~ 250Vac 50 / 60Hz (精度 +/- 1 Vac)
周波数範囲: 10kHz ~ 10MHz
ノイズ範囲: 1mV ~ 1999mV
測定精度: +/- 5% @ 1MHz ; + 5% ~ -50% @ 10 kHz ~ 10MHz
EMI電源フィルター基板をアルミケースに納めました
ノイズの測定は以下の様に接続しています
① 最初に「AC電源ノイズクリーナー」バイパスした時のノイズです
② 「AC電源ノイズクリーナー」の全てのコンデンサーON
③ 「EMI電源フィルター基板」を入れました。(AC電源ノイズクリーナー OFF)
少しビックリです、そもそも2段のEMIフィルターがコモンモード型のフィルターですのでノーマルモードではノイズ減衰効果が無いのだと思いますが、ノイズが増える理由は分かりません。
④ 「AC電源ノイズクリーナー ON」+「EMI電源フィルター基板」
今回の測定でも「AC電源ノイズクリーナー」と「EMI電源フィルター基板」とも大きなノイズ減衰効果は確認できませんでした。
また、回路を入れるとノイズが増える場合が有る事も分かりました。理由は?
最後に電子レンジのノイズの影響も測定してみました。
① 「AC電源ノイズクリーナー」をOFF
そして電源電圧も下がっています95V
② 「AC電源ノイズクリーナー」をON
減衰効果なし
③ 「AC電源ノイズクリーナー ON」+「EMI電源フィルター基板」
誤差範囲ですね
④ 最後に電子レンジの電源ケーブルにフェライトコアーをいれてみました。
今回色々とやってみましたが、どれも良い結果が出ませんでした。
市販されている色々なノイズ対策製品はオーディオ機器に対して効果が有るんでしょうか疑問に思いました。





















