AK4499の電源は、+1.8V、+3.3V、+5Vの三つの電源が必要です。
(+1.8V電源は、DAC IC本体で作って出力する端子が有りますが今回は使っていません。)
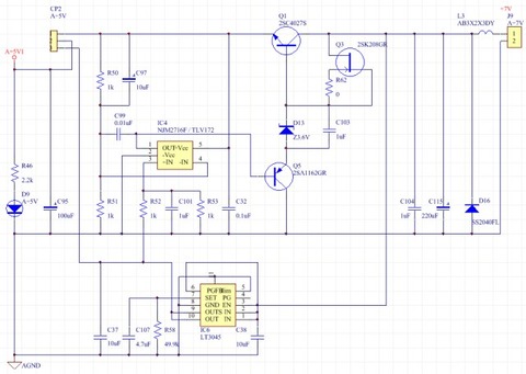
その中でも一番音質に影響がありそうな+5V電源をOPアンプで組んでみました。
当然ですが電源回路はDAC ICの近くに配置しています。
■ +5V電源
■ +5V電源回路図
最近のローノイズ電源ICは、LDO(低ドロップアウト・レギュレータ)が多く出力がコレクタ出力となっています。
コレクタ出力は、インピーダンスが高いのと異常発振もし易いです。(エミッタ出力でも異常発振はします)
また、最近のOPアンプもレール・ツー・レール出力が多くOPアンプを選ぶのも大変です。
レール・ツー・レール出力は、これもコレクタ出力です。
今回この点を踏まえてOPアンプ+エミッタフォロワ+パワートランジスタの構成でエミッタ出力にしました。
昨日回路の検証を行いました。
取りあえず使えそうですが、もう少し回路の追い込みが必要です。
手間が掛かります。
ローノイズ電源ICの方が楽です。
面白味が無いですがねぇ。w
OPアンプはこれを使ってみました。
単電源高速オペアンプ NJM2716F: ¥40
・CMRR:45dB以上
・スルーレート:40V/μs typ
・ユニティゲイン周波数:30MHz typ
・電圧利得:75dB
スルーレート40V/μsとユニティゲイン周波数30MHzは良いです。
あと電圧利得が75dBと少ないのも良いです。
最近は130dBとか150dBも有りますからねぇ。
残念ながら出力は、レール・ツー・レールです。
このへんは追加のエミッタフォロワで対応しました。w
こちらも良さそうです。CMOSです。
TLV172
需要との関係でしょうか、又はポータブル製品が多いのか、こちらもレール・ツー・レールです。
これも検討しましょう。
これから友達に謝りに行きます。
基板のアートワーク引き受けたのですがトラブルが発生してしまい、お昼ご飯をご馳走してごまかします。www

